毕业证发放时间
1.集中办理时间:
2024年7月13-14日共2天 6686体育,其他时间不集中办理.
2.其他领取时间:
2024年9月16日起 6686体育,每周周五为毕业证领取时间,节假日除外.
*每周周五领取时间段:
8:30-12:00;14:30-17:30
7月13、14日毕业证集中发放地点

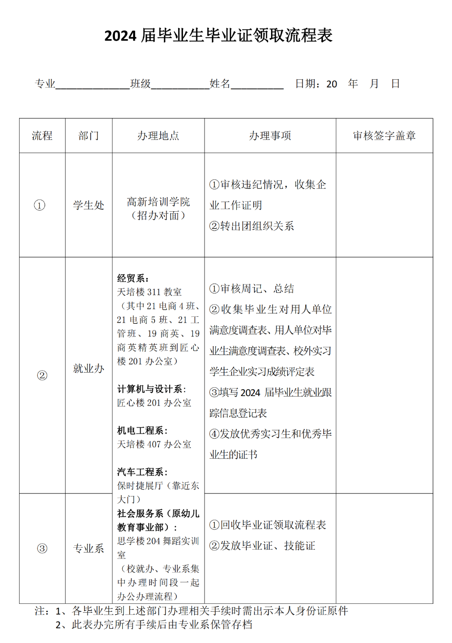
毕业证集中领取流程
(一)学生带齐身份证原件 6686体育. “毕业生对用人单位满意度调查表”.
“用人单位对毕业生满意度调查”(需要单位盖章),“校外实习学生企业实习成绩评定表”(需要单位盖章) 6686体育.
有违纪的学生需带上企业的工作优秀表现证明(已交纸质版的可忽略 6686体育,未交的需在返校时带上),返校办理流程。
(二)先到高新培训学院(招生办对面)报到,领取毕业证领取流程表(如下图),并办理团籍关系转出,违纪撤销处分 6686体育。

(三)按流程表 6686体育,到指定的地点办理以下流程:.
1. 就业老师审核学生周记、总结的数量和质量是否合格; 6686体育.
收集毕业生对用人单位满意度调查表. 用人单位对毕业生满意度调查表 6686体育.
校外实习学生企业实习成绩评定表,
并组织学生认真填写《2024 届毕业生就业跟踪信息登记表》。
2.系部回收毕业证领取流程表。
3.学生领取毕业证、技能证。
符合领取毕业证的条件
(一)课程考核合格 6686体育. (二)无违纪.
(三)实习考核需达到以下条件:
1、完成习讯云周报42篇。
2,习讯云实习总结1篇 6686体育,且不低于1000字。
3 6686体育. 返校时提交以下材料:毕业生对用人单位满意度调查表.
用人单位对毕业生满意度调查(需要单位盖章) 6686体育. 校外实习学生企业实习成绩评定表(需要单位盖章).
(已交纸质版的可忽略,未交的需在返校时带上) 6686体育.
(四)团员关系转出或者注销 6686体育,未转出的领取毕业证当天办理(未转出名单见附件②)。
(五)目前符合领取毕业证的名单见附件③。
温馨提示
(一)毕业生需认真阅读毕业证领取通知 6686体育,并仔细查看自己是否在领取毕业证的名单里面(附件④).
符合条件(已经办理毕业证)的可返校领取,不符合办理毕业证的(附件⑤),学校是没有办理毕业证的 6686体育.
要等下一年符合办理毕业证后再提交资料到省厅办理毕业证,领取时间另行通知 6686体育。
(二)毕业证代领流程:
1,毕业生无法到学校领取毕业证的,可委托朋友、同学或家长代领,代领后毕业证丢失的,后果自负。 6686体育。
2,学生本人填写委托书(模板见附件④),提供委托人身份证原件和复印件、被委托人身份证原件及复印件,按毕业证领取流程办理并提供相应表单。 6686体育。
3.毕业证是同学们就业、深造时必需的学历证明文件,毕业证书遗失不能补办,请妥善保管。
4.毕业证需在 3 年内领取完毕(自毕业起 3 年内),逾期未领取不再做保管。
不符合领取条件的学生安排
1.成绩不合格的同学,可联系教务处王庆有老师参加补考,18002216182(微信同号);
2.实习不合格的同学,自行联系跟岗老师并按要求完成实习工作;
3.符合办理毕业证条件后,下一年再去省厅补办毕业证,发放时间另行通知。
☆文中提及的所有附件见班群